Integración con Firebase
Firebase está disponible como Tipo de Acción en Fast Track. Siguiendo los pasos a continuación puedes integrar este canal de interacción.
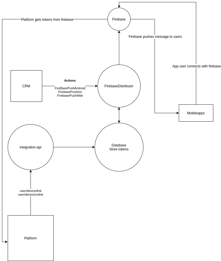
🏛 Arquitectura
Aquí tienes un diagrama que describe la implementación.

Arquitectura de Firebase

Arquitectura de Firebase
🔚 Endpoints para vincular y desvincular tokens
Como se ilustra en el diagrama anterior, necesitarás enviar el/los token(s) de Firebase a los endpoints listados a continuación cada vez que un token sea vinculado o desvinculado a un usuario.
Alternativamente, puedes publicar un mensaje a RabbitMQ / Kafka con el tipo de notificación correspondiente.
Al realizar estas acciones, asegúrate de que solo se envíe el token relevante.
Por ejemplo, al vincular, envía solo el token recién vinculado; al desvincular, envía solo el token que se está eliminando.
REST API
Conector RabbitMQ
Conector Kafka
⬆️ POST /v1/integration/user/device/link
Propiedades del Mensaje RabbitMQ
| clave | valor |
|---|---|
type | USER_DEVICE_LINK |
El tipo se espera como una propiedad (pero no en la carga útil) del Mensaje RabbitMQ. Cualquier encabezado será ignorado.
Encabezados del Mensaje Kafka
| clave | valor |
|---|---|
type | USER_DEVICE_LINK |
REST API
Conector RabbitMQ
Conector Kafka
⬆️ POST /v1/integration/user/device/unlink
Propiedades del Mensaje RabbitMQ
| clave | valor |
|---|---|
type | USER_DEVICE_UNLINK |
El tipo se espera como una propiedad (pero no en la carga útil) del Mensaje RabbitMQ. Cualquier encabezado será ignorado.
Encabezados del Mensaje Kafka
| clave | valor |
|---|---|
type | USER_DEVICE_UNLINK |
Credenciales
Necesitaremos que nos proporciones las credenciales descritas en el enlace a continuación.
Si estás utilizando la solución de orígenes (multi marca) dentro de Fast Track CRM, necesitarás proporcionar un conjunto separado de credenciales para cada origen.
Mejores Prácticas para la Gestión de Tokens
Puedes gestionar cómo se almacenan los tokens en Fast Track utilizando los eventos LINK / UNLINK (ver arriba). Por favor lee este artículo de Firebase que contiene ejemplos de Mejores Prácticas: